-
2026/03/01材料院团队在超高强合金领域取得重要进展超高强度金属材料是航空航天、先进能源装备及重型工程等领域的核心基础材料,但长期以来,如何在大幅提升强度的同时保持或改善塑韧性,始终是金属材料设计领域的经典难题之一。以马氏体钢为代表的超高强度钢,虽... -
2026/02/26湖大团队在拉曼高光谱成像领域取得重要进展拉曼高光谱成像被誉为识别分子“指纹”的超级显微镜,在精准医疗、生物检测、药品质量控制和新材料研发等领域具有重要的应用价值。传统成像方式为获取清晰图像,通常需要提高激光功率或延长扫描时间,但高功率激... -
2026/02/14LHCb团队在粒子物理前沿取得新进展:首次观测到一种奇异底介子的稀有衰变近日,我校物理与微电子科学学院粒子物理实验团队与中国科学院大学团队在重味物理研究领域取得重要进展。团队在欧洲核子研究中心大型强子对撞机的底夸克(LHCb)实验上发现了一种新的奇异底介子衰变模式,并且首... -
2026/02/03物电院能量储存团队在低温电池电解液领域取得原创性进展随着新能源技术的快速发展,电池在低温环境下性能衰减的问题日益突显,已成为制约电动交通、极地探测和航空航天等领域应用的重要瓶颈。其中,电解液中离子在电极/电解液界面的脱溶剂化过程缓慢,是导致低温条件下... -
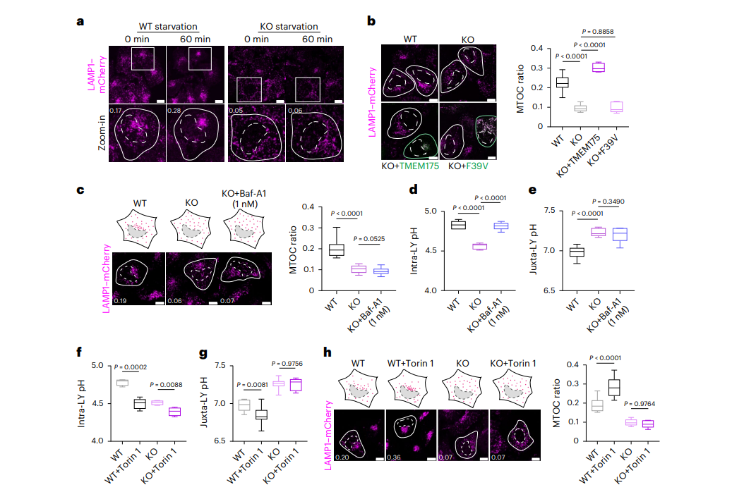
2026/01/26谭蔚泓/邱丽萍团队在细胞器生理研究中取得重要突破 -
2026/01/25半导体学院陈卓俊教授团队成功研制出一款亚ppm级高精度电压基准芯片高精度电压基准源是智能电表、工业传感器等精密测量系统的核心器件,这类系统通常要求电压基准在工业级温度范围(−40℃ 至 85℃)内具有低于1ppm/℃的超低温度系数。然而,传统的带隙基准受限于双极性晶体管基极... -
2026/01/08物电院邓辉球教授团队在原子尺度解码核材料辐照缺陷演化之谜核能材料在反应堆内服役过程中长期经受高通量中子辐照、高温和高腐蚀性冷却介质等极端条件的考验,这些极端条件会导致材料内部产生大量的缺陷(例如空位、四面体堆垛层错和空洞等),严重影响其性能与使用寿命。... -
2025/12/17机械院团队与华为合作在LCoS光调制芯片领域取得突破在增强现实(AR)与虚拟现实(VR)设备迈向轻薄化与高性能的关键阶段,其核心显示引擎硅基液晶(LCoS)技术却长期受困于偏振依赖性强、光学系统复杂等固有瓶颈,严重制约了设备的光效与集成度。针对这一业界难题... -
2025/11/18半导体学院陈卓俊教授团队在集成电路领域取得新进展多态组合优化问题广泛存在于路径规划、生物制药、图像处理等众多领域,其状态数量多变、物理意义丰富,对处理器的计算能力提出了远高于传统二态问题的要求。然而,现有组合优化处理器大多仅能处理两个状态的简单... -
2025/10/15金统院谭发龙教授在高维统计领域取得重要进展近日,金融与统计学院谭发龙教授在高维统计领域取得研究进展,研究成果以“Weighted residual empirical processes, martingale transformations,and model specification tests for regressions with diverging ...







